网站首页
网站首页
学校概况
学校概况
教学科研
教学科研
党建工会
党建工会
学生天地
学生天地
德育经纬
德育经纬
计划总结
计划总结
学实活动
学实活动
作业管理
作业管理
工作安排
园所首页 首页
> 工作安排
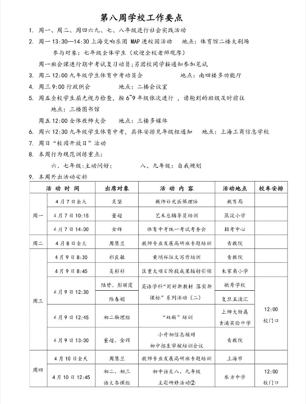
第八周学校工作要点
发布时间:2025-04-09 09:13:27 来源:颜安中学
分享到:
收藏
保存
打印
关闭
相关信息
2025-04-09
第八周学生菜单
2025-04-09
第七周学校工作要点
2025-04-09
第六周学习工作要点
2025-04-09
第四周学校工作要点
2025-04-09
第三周学校工作要点